首页应用应用列表AC/DC USB 快速充电

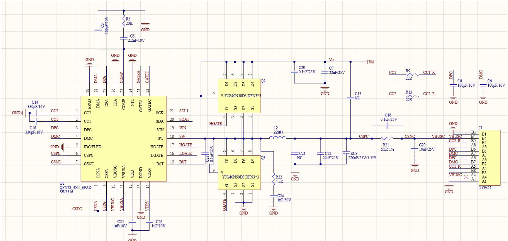
65 W 2C1A PD 解决方案

65 W 多口 PD 集成 165 mOhm GaN 方案,含 2C1A 接口。设计简洁,集成度高,体积小巧便携。高效快充,性能强劲,温升控制出色,兼容性佳,能为多设备同时稳定供电,轻松满足各类充电需求。