首页应用应用列表AC/DC USB 快速充电

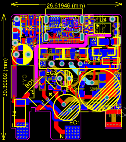
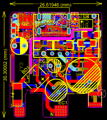
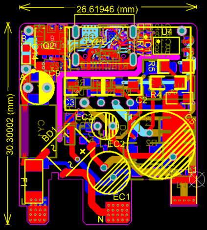
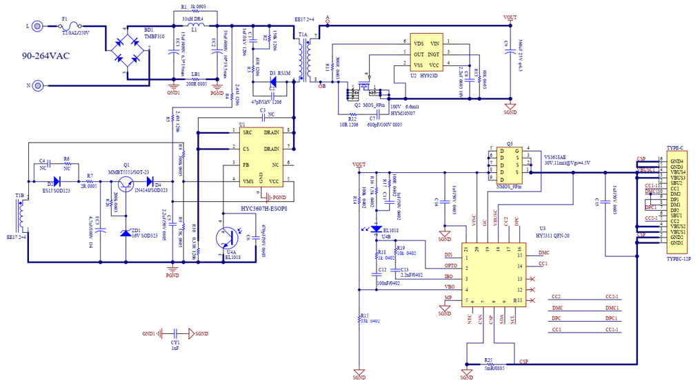
30 W PD 1C GaN 解决方案

全新 30W 单 C 口 PD 集成 600mR GaN 方案来袭!其设计简洁明了,单板工艺精湛。高度集成化实现小体积,高效转换降低温升,性能卓越稳定,且具备出色的协议兼容性,适配多种设备,为您带来便捷、高效、可靠的充电体验。