首页应用应用列表AC/DC USB 快速充电

45 W PD 1C 零功耗解决方案

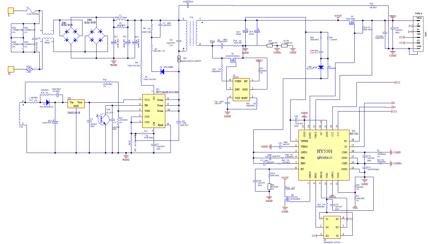
45W 单 C 口零功耗 PD 集成 600mR GaN 方案惊艳亮相。设计极为简洁,却展现出强大优势。高集成度打造小巧体积,效率超凡,性能强劲,温升控制极佳,还具备广泛的协议兼容性,轻松应对各类设备充电需求,开启高效快充新时代。