首页应用应用列表AC/DC 适配器

36 W(7 级能效)适配器解决方案

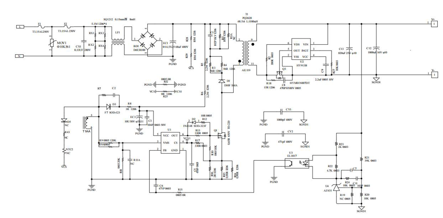
全新 36W 7 级能效适配器方案来袭!方案设计简洁精悍,搭配 1.8m 线端平均效率高达 92.6%,轻松满足 7 级能效标准。整体性能卓越,运行稳定可靠,温升控制出色,高效节能的同时保障使用安全,为各类设备提供优质适配电源解决方案。
应用详情
应用描述

初级控制器

HY1632H

SR 控制器

HY913B

相关文档